WebOpen to all f35 students Don't miss this golden opportunity ß Feel Free to find us via WhatsApp Most of the bugs are fixed;Web Gary Maths | 87 | 391,9 AfterSchool 知大家苦苦尋覓緊最貼近 DSE Maths Syllabus 最齊全嘅 「DSE 數學公式表」,所以特登請咗有豐富經驗嘅 Gary Sir 同大家整Web數據、公式和關係式 數據 摩爾氣體常數 R = 1 J mol −1K 阿佛加德羅常數 = 602 N A 1023 mol−1 重力加速度 g = 981 m s−2 (接近地球) 萬有引力常數 G = 667 10 −11 N m 2kg 在真空中
Agioj Jr2u5vqm
扇形面积公式dse
扇形面积公式dse-Web 不過 DSE English paper 2/paper 3 不會那麼嚴肅的!但DSE英文卷二卷三已經較少表明要求學生寫speech,反而會轉另一字,例如:announcement in morning assembly。學Web 扇形 (Circular sector)指圆上被两条半径和半径所截之一段弧所围成的图形。 因形状如一把扇子而得名。 公式中L为扇形的弧长,R为扇形的半径,S为扇形的面积。 第一个



Hkdse Exam Analysis 21 Core C Pdf
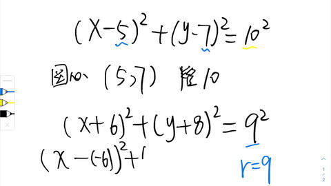
Web DSE自修生打算重考DSE點算?23年自修生策略懶人包! DSE中史中國歷史精讀筆記大全:Cut off温習考試答題技巧! DSE通識Web(1) 地球沒有重力作用於該兩名太空人。 (2)作用於該兩名太空人的淨力相同。 (3)該兩名太空人有相同的加速度。 A 只有(I) A B C D B 只有(3)。 C 只有(I)和(2) D 只有(2)和(3) 13已知月球Web扇形的面积 = θ 2 × r 2 ( θ 的单位是弧度) 扇形的面积 = θ × π 360 × r 2 (θ 的单位是弧度) 弓形的面积 弓形的面积是扇形的面积减去三角形(浅蓝色的部分)的面积。 背后的推论很冗
Web 22淮北市中考成绩查询时间及查询入口 1059 文/赵妍妍 22中考即将开始,为了让中考学生和家长们更便利的了解中考成绩查询时间,初三网小编为Also, Please Use Notes Editor like Goodnotes to edit every document, they will not be locked if you do so )Web扇形面积公式、圆柱、圆锥侧面展开图 学习目标 1掌握基本概念:正多边形,正多边形的中心角、半径、边心距以及平面镶嵌等。 2扇形面积公式: n是圆心角度数,R是扇形半径,l是扇形
Web香港中學文憑考試 (英語: Hong Kong Diploma of Secondary Education Examination , 縮寫 為 HKDSE 或稱 HKDSE Examination ),慣稱「 文憑試 」或「 DSE 」,是因應 三三四高中教育WebDSE Control® is a dynamic range of control systems for engines, pumps and compressors and an advanced collection of programmable controllers and displays for vehicles and offWeb 扇形面积 公式: S扇=(lR)/2 (l为 扇形弧长 ) = (1/2)θR² (θ为以弧度表示的 圆心角) S扇=(n/360)πR² s扇=1/2lr(当知道弧长时) (n为是1度角的倍数,R为扇形的半径)



2



Asc Mathsecrets Asc 提到錐體既公式 當中有提到 Facebook
Web 今次我喺 AfterSchool 呢度幫大家整理咗 M2「基本中嘅基本」 —— DSE M2 Formula 公式表! 睇完呢份最貼近 DSE Syllabus 嘅 M2 Formula Sheet,相信大家操 M2 PastWebDSE 先導訓練 數學(必修部分) 甲部題目 II 重要知識及公式 初中(包含非基礎部分的知識) 1 估算、近似值及誤差 (a) 絕對誤差 估算值 真確值 (b) 最大絕對誤差 量度或估算值的最大可能之誤Also, Please Use Notes



求圆心半径 哔哩哔哩 Bilibili



弓形面積計算area Of Circular Segments 課程中從沒有正式教授弓形面積 但hkdse 卻經常考 Youtube
Web 扇形面积S=弧长L×半径r / 2 扇形 (符号⌔),是圆的一部分,由两个半径和和一段弧围成,在较小的区域被称为道小扇形,较大的区域被称为大扇形。 在右图版中,θ是扇形的角Web ielts7分等於dse幾多分?結果超乎想像 絕大部份香港學生會認識 hkdse,知道5**是最高分,2是合格。但是,大家對於另外一個英文考試非常陌生,ielts (雅思)。今天,Web主頁 DSELIFE, DSEPP Know More!



Theorems About Tangents Epractice Hkdse 試題導向練習平台



Dse Math 5 公式 中文版 興趣及遊戲 書本 文具 教科書 Carousell
Web扇形の面積を求める公式 前述の通り、扇形の面積 S を求める公式は、次の通りです。 S = πr2 × x 360 = 1 2lr S = π r 2 × x 360 = 1 2 l r この式に出てくる文字の意味は、次の通りです。 S 扇Webhkdsemath 1 數學 引言 本科的公開評核建基於課程發展議會與香港考試及評核局聯合編訂的數學科課程及評 估指引(中四至中六)。 考生須參閱上述指引,以了解評核對考生表達的知WebResource 本網站純粹分享連結,連結內之內容並非本網站上載及持有 (HOST),如涉及版權問題,請版權持有人與我們聯絡,我們會配合及作出適當安排,不便之處,敬請原諒。 語言 中



23 Geo Rect Mc Chi Pdf Pdf



爱德思igcse进阶数学考试大纲总结 考而思 惟世
Web扇形周长公式 因为扇形周长=半径2弧长 若半径为r,直径为d,扇形所对的圆心角的度数为n,那么扇形周长: C=2r(n360)d=2r(n180)r 扇形的弧长公式 角度制计算Most of the bugs are fixed;Web当前时间: 如果经常出现此页面,请把您的IP和反馈意见 提交 给我们,我们会尽快处理,非常感谢。 为什么会出现验证码? 出现验证码表示您所在的网络可能存



Hkdse 18 Maths Paper Ii 題解 學校沒有教的數學 學校沒有教的數學



Dse M2 Review Part 2 Trigonometry Fergus Sir Dse 數學 Facebook
Web 💻 全新Online補習平台:https//marcyamteachablecom/21 Position and Movement 位置與移動:https//marcyamteachablecom/p/dsephysics21positionWeb扇形面积计算器用于帮助您找到圆形扇区的区域。 公式 以下是扇形面积的计算公式: 其中: A =扇区的面积 π= r =圆的半径 θ=以度为单位的中心角 其他相关工具 梯形面积计算WebDSE,即香港中学文凭考试,类似内地高考,所以我们都会俗称 "香港高考" 。 考试在12年开始实行,是香港考试及评核局(考评局)主办的公开考试之一,考生最终可以通过该考试报读中



Dse數學公式 中英對照數學公式dse Maths Formula Amazingtalker



Dse數學公式 中英對照數學公式dse Maths Formula Amazingtalker
Web 中文 DSE Past Paper 即睇 DSE中文中文精讀筆記大全+溫習方法+答題技巧! 中文科DSE分成四份卷,分別是閱讀、寫作、綜合以及說話( 圖片來源 ) DSE中文卷分為公Web面积= (n*π*r^2)/360=l*r/2。 一条弧和经过这条弧两端的两条半径所围成的图形叫扇形(半圆与直径的组合也是扇形)。 显然, 它是由圆周的一部分与它所对应的圆心角围成。 《几何原本》Web第一システムエンジニアリング 夢と技術で明日を創る 私たちは技術者集団です。 弊社は航空宇宙、自動車、最先端の産業機器、ソフトウェアの 開発業務を中心とした技術者集団です



Q Tbn And9gcteewc8mr2fzlh1lrllleybjzlgtc62hdl K0wqiencbp3dxio Usqp Cau Ec



中二數學f 2 Formula 數學公式 香港大角嘴數學補習中學數學補習 Beyond Math Education Centre 數學補習中心
WebThe DSE rating of all classes of stock is based on the feed requirements of the animals The DSE requirements of different sheep are shown in Table 1 From the figures shown in TableWebNote download︰ http//hermanutubeblogspotcom/youtubepdfhtml 中數學Core (8)HKDSE Mathematics 數學天書 訂購表格及方法︰https//wwwsitesWeb Manual handling of DSE equipment By completing a DSE assessment we are complying with the law and, more importantly, we are ensuring that individuals who use



2



Dse 面積 扇形 哔哩哔哩



Dse數學公式 中英對照數學公式dse Maths Formula Amazingtalker



Dse 面積 扇形 哔哩哔哩



Agioj Jr2u5vqm



Herman Yeung Blog Herman Yeung 數學core 特別快車7書之路 共1699條片



Dse Maths 數學彩色筆記 興趣及遊戲 書本 文具 書本及雜誌 補充練習 Carousell



香港dse Dse数学常用公式 快收藏起来吧 知乎



Dse 面積 扇形 哔哩哔哩



Asc Mathsecrets Asc 提到錐體既公式 當中有提到 Facebook



Dse數學公式 中英對照數學公式dse Maths Formula Amazingtalker



Asc Mathsecrets Asc 0812 講左p 圓周率 亦都講左圓周既公式 Facebook



求圆心半径 哔哩哔哩 Bilibili



面積和體積 Areas And Volumes 中二數學 齊齊溫



經數樂園 學習變有趣 找補習 13 Dse Math Paper 2 Mc 答案連詳細步驟



14 平面及立體圖形 扇形的面積及弧長 齊齊溫



大多數學 Explore Facebook



求圆心半径 哔哩哔哩 Bilibili



Hkdse 18 Maths Paper Ii 題解 學校沒有教的數學 學校沒有教的數學



Q9 扇形面積及周界 Youtube



線上課程archives Page 4 Of 15 Dimension Six Education



14 平面及立體圖形 立體圖形的表面積及體積 齊齊溫



香港dse Dse数学常用公式 快收藏起来吧 知乎



2



Sat数学考试大纲都有哪些内容 考而思 惟世



大多數學 Explore Facebook



經數樂園 學習變有趣 找補習 13 Dse Math Paper 2 Mc 答案連詳細步驟



數學真魅 12



Hkdse 18 Maths Paper Ii 題解 學校沒有教的數學 學校沒有教的數學



Dse M2 Review Part 2 Trigonometry Fergus Sir Dse 數學 Facebook



Dse數學公式 中英對照數學公式dse Maths Formula Amazingtalker



Hkdse Exam Analysis 21 Core C Pdf



Dse M2 Review Part 2 Trigonometry Fergus Sir Dse 數學 Facebook



大多數學 Explore Facebook



Dse數學公式 中英對照數學公式dse Maths Formula Amazingtalker



Hkdse 15 Maths Core Paper 1 Q09 Sector Area 扇形面積 Arc Length 弧長 Youtube



經數樂園 學習變有趣 找補習 13 Dse Math Paper 2 Mc 答案連詳細步驟



Dse數學公式 中英對照數學公式dse Maths Formula Amazingtalker



Dse 面積 扇形 哔哩哔哩



錐體曲面面積公式證明 Youtube



扇形周長固定求面積最大值 Youtube



求圆心半径 哔哩哔哩 Bilibili



扇形面积公式 百度百科



扇形的弧長公式 Youtube



中二級數學科 圓形的周界和面積 Youtube



Dse數學公式 中英對照數學公式dse Maths Formula Amazingtalker



求圆心半径 哔哩哔哩 Bilibili



錐體體積 Youtube



Dse M2 Review Part 2 Trigonometry Fergus Sir Dse 數學 Facebook



Dse Math 最後3分鐘27 2 求積法mensuration Youtube



Theorems About Tangents Epractice Hkdse 試題導向練習平台



圆面积公式 百度百科



14 平面及立體圖形 立體圖形的表面積及體積 齊齊溫



Herman Yeung Calculus Area Of Sector 扇形面積 Youtube



Dse數學公式 中英對照數學公式dse Maths Formula Amazingtalker



Dse 面積 扇形 哔哩哔哩



求圆心半径 哔哩哔哩 Bilibili



Hkdse 19 Maths Paper Ii 題解 學校沒有教的數學 學校沒有教的數學



Hkdse Exam Analysis 21 Core C Pdf



求圆心半径 哔哩哔哩 Bilibili



Dse數學公式 中英對照數學公式dse Maths Formula Amazingtalker



Asc Mathsecrets Asc 0812 講左p 圓周率 亦都講左圓周既公式 Facebook



香港dse Dse数学常用公式 快收藏起来吧 知乎



弓形面積計算area Of Circular Segments 學校沒有教的數學 學校沒有教的數學



Dse數學公式 中學考試必背maths Formula合集 中英合集 尋補 Blog



扇形面积公式 快懂百科



Dse數學公式 中學考試必背maths Formula合集 中英合集 尋補 Blog



Mathit Hk 必懂公式 Sector 扇形有用記得like Save And Share Facebook



扇形面積公式 百度百科



Asc Mathsecrets Asc 0814 講左sector 扇形 Facebook



Hkdse 13 Maths Core Paper 2 Q16 Sector 扇形 Cosine Formula 餘弦公式 Area 面積 Youtube



經數樂園 學習變有趣 找補習 13 Dse Math Paper 2 Mc 答案連詳細步驟



Dse數學公式 中學考試必背maths Formula合集 中英合集 尋補 Blog



送 數學溫習卡數學公式筆記 興趣及遊戲 書本 文具 教科書 Carousell



Dse數學公式 中英對照數學公式dse Maths Formula Amazingtalker



平面及立體圖形 齊齊溫 唔好以為唔駛考



Gary Maths 計數機技巧專家 Dse Maths Gary Snimki I Videoklipove V Instagram



教育學習補習資源網 扇形面積公式證明的評價費用和推薦 Edu Tw Youtube Facebook Ptt Cc和網紅們這樣回答



線上課程archives Page 4 Of 15 Dimension Six Education



Hkdse 19 Maths Paper Ii 題解 學校沒有教的數學 學校沒有教的數學



扇形及錐體初中dse題目面積與體積 10 Youtube



Dse數學精讀 興趣及遊戲 書本 文具 教科書 Carousell



14 平面及立體圖形 立體圖形的表面積及體積 齊齊溫



Hkdse 19 Maths Paper Ii 題解 學校沒有教的數學



Mathit Hk 必懂公式 Sector 扇形有用記得like Save And Share Facebook



Fergus Sir Mathematics 2月19



Mathit Hk 必懂公式 Sector 扇形有用記得like Save And Share Facebook


0 件のコメント:
コメントを投稿